体坛周报全媒体原创 5月21日,中国足协发布关于对成都蓉城球员杨帆违规违纪的处罚决定。杨帆因用脚蹬踹对方球员腹部,被停赛3场,罚款3万元。 5月17日19:35,2024赛季中超第12轮,梅州客家对阵成都蓉城。比赛开场仅1分钟,杨帆争顶时蹬踏科索维奇,裁判观看var后,向杨帆出示红牌。蓉城10人应战。...
体坛周报全媒体原创
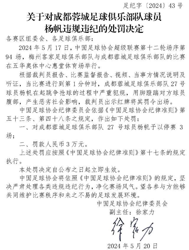
5月21日,中国足协发布关于对成都蓉城球员杨帆违规违纪的处罚决定。杨帆因用脚蹬踹对方球员腹部,被停赛3场,罚款3万元。

5月17日19:35,2024赛季中超第12轮,梅州客家对阵成都蓉城。比赛开场仅1分钟,杨帆争顶时蹬踏科索维奇,裁判观看var后,向杨帆出示红牌。蓉城10人应战。
相关文章









